光学传感器是设计用于检测入射光线并将其转换为电信号的电子元件。这些组件可用于测量入射光的强度并将其转换为集成测量设备可读的形式,具体取决于传感器类型。本文概述了光学传感器的的关键应用领域,其中更是关联着光学传感器的工作原理及相关注意事项。
光学传感器的应用

光学传感器是工业、消费、医疗保健和汽车领域中使用的电子设备中无处不在的组件。
一、工业和商业领域
在工业和商业应用中,光学传感器也被用于工业4.0应用中的距离和温度传感和自动化。例如,光学传感器可以通过集成红外LED、光晶体管和透明棱镜尖端来检测过程工程设施中的液位,例如油库和碳氢化合物精炼厂的石油液位。光学传感器还可以通过检测工厂车间是否存在组件来实现自动化控制。
二、医疗保健领域
由于全球大流行病对非接触式传感的空前需求,光学传感器已被用于长期医疗机构的消毒剂分配器,以确保健康和安全合规性。其他医疗应用包括用于呼吸分析和心率监测的生物医学设备。可以使用可调谐二极管激光器实现呼吸分析,而光通过皮肤反射回传感器可以在称为光电体积描记术的过程中准确监测人体心率。便携式可穿戴传感器利用光学传感器自动和手动跟踪用户的健康状况和生命体征。
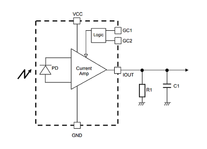
三、消费类电子产品
光学传感器也被用于智能手机等消费电子产品中的环境光感测,具有延长电池寿命和优化屏幕亮度以匹配环境照明量等优势。下面的原理图集成了一个微控制器和一个配备自动发光控制的LED驱动器IC,以实现与环境光量成正比的输出电流,并模拟人眼的光谱灵敏度。

光电遮断器和反射型光电传感器用于工业和零售应用的打印机和3D扫描仪中的光学传感。光学传感器还用于商业和住宅建筑中的监视设备,以检测入侵者。
 
		
 
           
           
           
          